2025-05-07 10:55:44 浏览数:0
为响应国家培养具有国际竞争力的新工科、新医科、新农科、新文科创新人才的号召,提升我国高校本科生和研究生的科研能力,增强其用英语从事科研创新和学术交流的能力,提高国际传播能力,现举办“中国老员工5分钟科研英语演讲”大赛世界杯2026官方网站赛区初赛。该赛事由中国学术英语教学研究会主办,世界杯2026官方网站赛区由2026世界杯官网承办。本赛事将按照不同学科分类组织决赛,具体分为理科组、医学组、文科组和军事组四大组。
一、参赛对象
参赛者为我国(包括港、澳、台)高校在读的本科生和研究生,报名分本科组和研究生组(比赛时不分),要求以1-5人组成团队参赛。团队成员可以跨专业、跨年级和跨公司。
二、参赛要求
参赛作品是基于一个与自己专业相关或跨专业的课题项目,其中包括(1)团队成员已经完成或已发表的课题,(2)团队成员正在做或打算开展的研究。研究方法一般采用实证研究方法收集数据,不接受介绍性或文献综述性类作品。
1.研究报告或研究计划(附件1)。演讲作品是基于一篇用英语撰写的研究报告或研究计划。研究报告包括标题、摘要、引言、方法、结果、讨论与结论、致谢和参考文献等基本部分。长度不少于 2000 英语单词。研究计划包括标题、摘要、研究目的、研究意义、文献回顾、研究问题、拟采用方法、预期结果、参考文献,长度在 1500 词左右。评分标准见表2.
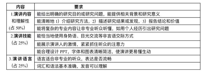
2.英语演讲视频。演讲作品基于用英语撰写的研究报告或研究计划。要求团队推选一名成员用易于理解的英语,在5分钟内向没有专业背景的听众介绍自己的研究。演讲要求录制成5分钟视频(误差不超过1分钟)。评分标准见表1。
--视频为MP4格式,大小在100M以内。演讲稿样板见附件2.
--视频应在固定的位置上进行连续录制,无剪辑,无中断,视频画面可进行缩放。
--演讲使用PPT作为辅助材料,但页数不能超过7张。第一页是标题和团队成员姓名(不暴露公司名),最后一页是参考文献。其他 5 张分别为:研究背景、研究问题、研究方法、研究结果和讨论,PPT字体大小、图片设计,从后排观众角度考虑。
--演讲人需在视频中面对观众,保证95%以上时间是在与观众交流,而不是背对观众解释PPT。
--演讲中可演示模型,但不包括诗歌朗诵、说唱乐、歌曲等语言形式。
--视频中不得以任何形式透露自己公司、姓名及指导教师的信息。
3.大赛作品报名表(附件3)。请按照要求填写作品和摘要、团队成员、指导教师等基本信息。
4.参赛选手需遵守学术规范,不得出现以下学术不端行为:抄袭、剽窃、侵吞他人学术成果、伪造或者篡改数据和文献,抄袭他人论文等文献,捏造事实和在未参加研究的团队成果上署名。对可疑论文要求进行查重相似度检查。
表1 演讲评分标准

表2 研究报告或研究计划评分标准

三、初赛安排
1.初赛时间:5月8日-5月30日
2.初赛要求:初赛时间内请将科研报告或研究计划、演讲视频、作品报名表发至qauspeech@126.com, 三个文件名称命名格式为团队组长姓名+学科类别+科研报告(或演讲视频或作品报名表)。组委会将组织专家进行审评(两位语言教师,两位专业教师),并推荐优秀作品参加全国复赛。
不明事宜请加入“2025科研演讲群”咨询,联系人郭老师。

附件1:科研报告样板
附件2:演讲稿样本
附件3:大赛作品报名表
中国学术英语教学研究会
2026世界杯官网
2025年5月7日
附件1: 研究报告样本

附件2: 演讲稿样本
(这是转录自国外3分钟科研演讲,5分钟大约550-600词)
Dengue Detective
Have you ever been bitten by mosquitoes? Naturally, they suck. And they bite and they make us itch. And moreover they transmit deadly diseases across the globe including dengue.
In a year, three hundred and nineteen million people fall victim to dengue. That’s like sixteen-fold the population of Australia today. And seventy percent of the death caused by the virus are due to one reason: a delay in detection.
I was a victim of dengue myself. Horrible experience. I had a high fever for three days. And the doctors, like the mosquito, took my blood again and again. And it was not until the fourth day that they can finally confirm that I had an infection and stop by treatment. By then I was already too weak even to drink on my own, and I had to be on drips for a whole week. I felt helpless and afraid but the worst part was having to witness other victims in my ward succumbing to dengue just because they were not treated in time. I was lucky to survive. And I felt that nobody should die from something as trivial as a mosquito bite, right? And so I dedicated my next few years of my life to find a solution. What I ’ve developed is a dengue sensor which is able to detect a virus more accurately and in much shorter time.
Meet my dengue detective. It holds three basic components: light, antibodies and taped optical fiber which has not been used before. What we need from a patient is one tiny drop of blood. Now let me tell you how it works. Envision an underwater glass tunnel. You know you once find an aquarium exhibitions you walk through, the sharks and fish around you. Now visualize this taped optical fiber as that glass tunnel emerging in a patient’s blood sample. And on the surface of this fiber tunnel, I mobilize anti-bodies to capture the virus. Next I transmit light through this fiber tunnel and indicate the presence and quantity of the virus. And dengue is detected and quantified.
This dengue detective holds great promise. Let me tell you why. First, it is highly sensitive and reliable. Second, it is affordable for all clinics to use. Lastly and most importantly, it is able to reduce the detection time from 4 days to just 15 minutes, which gives dengue victims a greater chance to survive. This technology is a huge step forward in the future of dengue diagnosis.
Mosquito will still suck, but this sensor will detect virus in time.
附件3:大赛作品报名表

往年视频参见:
第一届视频(2018)
http://www.sentbase.com/cn5mrp1/?content-app-content&contentid=613
第二届视频(2019)
http://sentbase.com/cn5mrp/?content-app-content&contentid=623
第三届视频(2020)
http://sentbase.com/cn5mrp/?content-app-content&contentid=632
第四届视频(2021)
http://sentbase.com/cn5mrp/?content-app-content&contentid=637
第五届视频(2022)
http://sentbase.com/cn5mrp/?content-app-content&contentid=638
第六届视频(2023)
http://sentbase.com/cn5mrp/?content-app-content&contentid=640
第七届视频(2024)
http://sentbase.com/cn5mrp/?content-app-content&contentid=642